Pavica Sheldon tarafından 2009 yılında yazılan bir makaleye dayanarak bu yazıyı yazıyorum. Tek kaynak, tek konu, basit…
……………
İlk defa gördüğünüz bir insanın, veya sokakta yürürken yanınızdan geçen birisinin ne kadar belirsiz olduğunu hissederiz, ve belirsizlik her zaman insanı korkutur. İletişim kurmak, bu belirsizliği azaltmak için anlamlı bir ihtiyaçtır. İşte bu ihtiyaç, sadece günlük hayatta değil, internet ortamındaki ilişkilerde de kendisini gösterir.
İletişimde, verici ve alıcılar vardır, bu internet ortamı için de geçerlidir, insanların birbirlerinin yüzlerini görmeleri gerekmez. Her ne kadar internet üzerinden sağlanan iletişim, göreli olarak bazı imkanları (fiziksel yakınlık, sık etkileşim, fiziksel görünüm) sağlamasa da, insanlar birbirlerinde gördükleri belirsizlikleri internet ortamında da azaltabilirler.
Facebook ise, daha çok günlük hayatta bir yerlerden tanıdığımız kişilerle iletişimimizi sürdürmek için kullandığımız bir sanal ortam (Ellison, Steinfield and Lampe, 2007; Sheldon, 2008) olarak tanımlanır. Kimi çalışmalara göre, internet ortamı, dışa-dönük kişilere kıyasla içine-kapalı kişiler (kabaca; günlük hayatta insanlarla daha az iletişim kurmayı tercih edenler) için daha faydalı bir ortam iken (McKenna & Bargh, 2000) , kimi çalışmalar ise (Kraut, Kiesler, Boneva, Cummings, Helgeson, & Crawford, 2002) bunun tersinin doğru olduğunu göstermektedir. Yine bazı çalışmalar, online ilişkilerin daha kuvvetli olduğunu öne sürerken (McKenna et al., 2002; Joinson, 2001), bazıları da (Haythornthwaite, 2002) bunun tam tersine dair bulgular elde etmiştir.
Peki öyleyse doğrusu nedir diyeceksiniz, ilkokulda gördüğümüz bütü o kesin-net bilgilere inat, bilimsel bir pencereden baktığınızda, böyle bir kesinliğin (daha çok sosyal bilimlerde) her zaman mümkün olamayacağını görüyorsunuz. Öyleyse doğrusu ve yanlışını bir kenara bırakıp devam edelim.
Craig ve arkadaşları 2007’de yayınlanan çalışmalarında, algılanan benzerliğin (karşıdaki kişiyi ne kadar kendinize benzer olarak görüyorsunuz) ve sosyal çekiciliğin, kişinin kendisini Facebook’ta açmasında (kendisiyle ilgili bilgi vermesine, kendisiyle ilgili bir şeyler paylaşmasına, self disclosure) etkisi olduğunu ortaya koymuşlar. Ve yüz yüze iletişim ile bilgisayar üzerinden iletişim kurma arasında büyük bir benzerlik olduğunu öne sürmüşler.
Kendini açma konusunu, Sheldon biraz daha detaylandırmış; kişinin kendisi ile ilgili bilgi vermesi olarak yazmıştık, buna ilave olarak buradaki bilginin, kişiye özel olmasından bahsediyor, yani herhangi bir kaynaktan ulaşılabilen bilgi (örneğin cinsiyet, eğitim durumu, iş yeri) değil.
Sheldon bu yazısının devamında, güven unsurunun önemini anlatıyor ve güven olmadan sağlıklı bir ilişki kurulamayacağını, daha önce yapılmış çalışmaların sonuçlarıyla destekliyor.
Bütün bu geçmiş çalışmalar (literatür) bilgisine dayanarak, Sheldon, Facebook’da kurulan ilişkiler üzerinde; sosyal çekicilik, kendini açma, tahmin edilebilirlik ve güven unsurlarının etkisini araştırıyor. Burada tahmin edilebilirlik unsurunun, iletişimdeki belirsizliği azaltma ihtiyacıyla bağlantılı olduğunu belirteyim. Belirsizlik indirgeme teorisi Berger ve Calabrese (1975) tarafından geliştirilmiştir. Bu teoriye göre ise, belirsizlik azaldıkça ilişkinin gücü artmaktadır.
Kendini açma konusunda ise; Sosyal penetrasyon teorisine göre, kişinin kendisini açması iki boyuttan oluşur:
a) genişlik; bilginin miktarı, kendini açtığı konularda başlık sayısı
b) derinlik; kendini açmada mahremiyet (samimiyet) derecesi
İlk araştırma sorusu: Facebook ilişkilerinde kendini açma ve sosyal çekicilik arasındaki ilişki nedir?
Hipotez: Tahmin edilebilirlik, kendini açma ve güven unsurları arasında mediatör* görevindedir.
İkinci araştırma sorusu: Facebook’ta kendini açma unsuru, Facebook’ta kendini açtığın kişiye karşı hissettiğin kişiler-arası güven ile nasıl ilişkilidir??
Bu iki soruyu ve bir hipotezi test etmek için, iki model deniyor;
1. model: sosyal çekicilik, kendini açma sürecini tetikliyor
2. model: kendini açma, kendimizi açtığımız kişiyle aramızda daha yüksek bir güven düzeyi sağlamamıza yol açıyor
İki modelde de, tahmin edilebilirlik, kendini açma ve güven unsurları arasında mediatör etkisi olarak değerlendirilmiş. (Mediatör; varlığında, diğer iki değişken arasında ilişki varken, yokluğunda bu iki değişken arasında ilişki bulunmuyor. Yani tahmin edilebilirlik unsuru olmadan, kendini açma ve güven unsurları arasında doğrudan bir ilişki olmadığını düşünerek kurgulamış modeli).
Veri Toplama: 243 öğrenciden (facebook kullanıcısı), anket üzerinden veri toplanıyor.
Anketteki genel sorular bu anketlerde şu sorular var;
- Facebook’ta harcadıkları süre (günlük ortalama)
- Hangi kanallarla arkadaşlarıyla iletişim kurdukları
- Facebook’da kaç arkadaşları olduğu
Bunun yanında, kendini açma(Altman ve Taylor, 1973) (hem derinlik hem de genişlik anlamında (Parks & Floyd, 1996)), tahmin edilebilirlik (Parks ve Floyd,1996), güven (Wheeless ve Grotz, 1977) ve sosyal çekicilik (McCroskey ve McCain, 1974) ile ilgili hazır ölçekleri (hazır Likert tipi ifadeler) kullanmışlar.
ANALİZ AŞAMASI:
EFA (Keşifsel Faktör Analizi/Exploratory Factor Analysis) yaparak, kullandıkları ağırlıkla Likert Tipi soruların ne şekilde gruplandığına bakılmış ve faktör yükü düşük olan sorular, modelden çıkartılmış.
CFA (Onaylayıcı Faktör Analizi) yapmışlar. Her ne kadar EFA, sorular soruların boyutlara göre dağılımı ile ilgili bilgi verse de, CFA ile, bu soruların tam da 4 boyuta (sosyal çekicilik, kendini açma, güven ve tahmin edilebilirlik) uyup uymadığına bakılabiliyor.
Burada modele uygunluk (fit)**, genel olarak kabul edilmiş tek bir yöntem bulunmadığı için, farklı uygunluk testleriyle sınanmıştır. Ki kare testiyle, verinin kovaryans*** matrisi ile, modele göre beklenen kovaryans matrisi arasındaki örtüşme düzeyini incelenmiştir. Elde edilen sonuçlara göre, veriler modele uygun olarak değerlendirilmiş.
1. Modelin Analizi
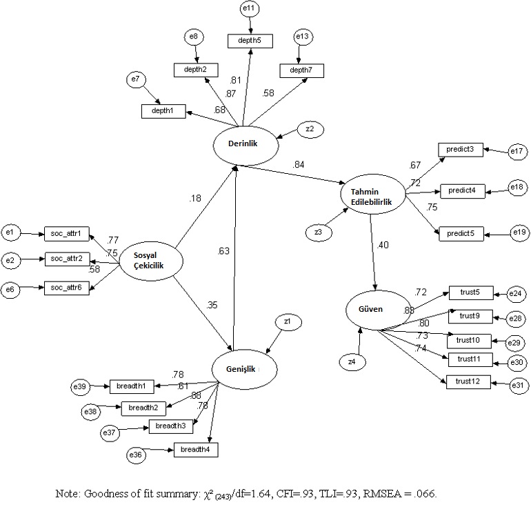
SEM (Yapısal Eşitlik Modeli / Structural Equation Model) yapmışlar ve AMOS adlı programı (16. sürüm) kullanmışlar. Elde ettikleri sonuç aşağıdaki gibi;
Bu SEM modelinde, yukarıdaki görselde (göremiyorsanız, ana makaleden bakabilirsiniz), terminoloji anlamında bilmemiz gereken bazı şeyler var. Öncelikle, gözlemlenebilen (manifest) değişkenler (burada anketle cevap alınmış olan soruların kendisini örnek vereceğiz) dikdörtgen kutularda gösteriliyor. Bu görselde bulunan dikdörtgenlerin anket sorularına denk geldiğini düşünelim. Bir de oval kutular var, onlar da doğrudan gözlemlenemeyen ancak gizil (latent ) olarak tanımlanan değişkenler. Burada, faktör analizinden bahsetmiştik. Faktör analizi, ankette sorulan sorulara, onlara verilen cevaplara göre gruplamaktadır. Böyle olunca, örneğin 3 soru birleşip bir boyut oluştururken, 5 soru da birleşerek farklı bir boyut oluşturabiliyor. İşte buradaki “boyut” dediğimiz kavram, artık gizil değişken olarak değerlendiriliyor.
Yine yukarıdaki görsele gelelim, 5 adet gizil değişken görüyoruz (derinlik, genişlik, güven, sosyal çekicilik, tahmin edilebilirlik). Bunun dışında “e” harfiyle belirtilen hata’lar da bulunuyor modelde, ancak biz şimdilik bu konuya girmeyeceğiz.
Araştırmacının, elde edilen bu görsele yorumları şu şekilde olmuş;
- Sosyal çekiciliğin; kendini açma, tahmin edilebilirlik ve güven üzerindeki etkisi ilginçtir. Kendini açmanın derinlik boyutu ile tahmin edilebilirlik arasında çok kuvvetli (aradaki katsayı 0,80 dir) ilişki bulunmuştur. Öyleyse, Facebook’taki arkadaşımıza (kendimizle ilgili) özel bilgi vermemiz; karşımızdaki kişinin nasıl düşündüğü/davrandığı ile ilgili kesinliğin (tahmin edilebilirliğin) yüksek olduğu durumla alakalıdır. Bir kişi karşısındakinden ne kadar çok bilgi alıyorsa, bu kişi ile ilgili belirsizlikler o kadar azdır.
- Sosyal çekicilik arttığında, kendini açmanın (derinlik anlamında) da artıp artmadığına bakmışlardı, bu iki kavram arasındaki ilişkinin zayıf olduğunu (aralarındaki katsayı 0,18) görmüşler.
- Kendini açmanın alt boyutu olan genişlik (kendini açtığı konu başlıklarının sayısı) ile sosyal çekicilik algısı arasında ise orta düzeyde bir etkileşim (aradaki katsayı 0,35) bulunmuş.
Şeklin nasıl yorumlandığını örnekleyen bu sonuçların yanında, sizin de şekilden bazı yorumlar çıkartmanız mümkün olabilir.
Mediatör Etkisinin Analizi:
Bu bilgiler onlara yeterli gelmemiş:) Tahmin edilebilirlik kavramının, Güven ve Derinlik kavramları arasında Mediatör (Yazının en sonundaki * ifadesinde Mediatör açıklaması yapılmıştır) olabileceğine dair bir öngörüleri var, bunu da test etmek istemişler.
Mediatör etkisini test etmek için de, oldukça basit bir mantıkla; tahmin edilebilirlik kavramı aşağıdaki şekilde görüldüğü gibi, mediatör olarak tanımlamışlar ve Derinlik ile Güven arasındaki doğrudan ilişkiyi kaldırmışlar (SEM modellerinde araştırmacı bu ilişkileri belirleyebiliyor, model ise aradaki katsayıları ortaya çıkartıyor). Sonuçta, bu modelde de örtüşme düzeyi uygun çıkmış. Bir önceki görselle kıyasladığımızda, Tahmin Edilebilirlik ve Güven arasındaki ilişkinin gücünün ikinci modelde çok daha yüksek olduğunu görüyorsunuz. Öyleyse, mediatör etkisinin varlığından bahsedebiliyoruz.
2. Modelin Analizi: Burada da, kendini açmanın sosyal çekicilik üzerindeki etkisine ve güvenin kendini açma üzerindeki etkisine bakmışlar. Bu analizde, yukarıda gördüğünüz görseldeki temel mantık aynı, değişen tek şey 1. şekildeki okların yönü (2. şekli temel almadım çünkü onda mediatör etkisini ortaya koyabilmek için yapılan farklı bir şey vardı). Bunun için de, Sosyal Çekicilik kavramıyla ilişkili 2 okun yönü değişir; Güven kavramıyla ilişkili 2 okun yönü değişir ve derinlikten tahmin edilebilirliğe doğru gelen okun yönü değişir. Bununla ilgili görsele bakmak isteyenler, yine ana kaynaktan faydalanabilirler.
Dipnot:
* Mediatör Etkisi: Aşağıdaki şekilde de görüldüğü gibi, bağımsız değişkenden etkilenen bir bağımlı değişken olduğunu düşünelim. Burada mediatör olarak adlandırılan değişken, bağımlı ve bağımsız değişken arasındaki ilişkiyi açıklayan önemli bir etmendir.

** Goodness of fit (örtüşme düzeyi) denilen bir kavramdan bahsediyoruz, bu kavram, yapılan gözlemlerin (bu çalışma özelinde düşününde, bahsedilen gözlemler, anketle elde edilen ham veriler olarak düşünülmelidir), önerilen modele ne kadar uyduğunu, modelle ne kadar örtüştüğünü ifade eder. Bu örtüşmenin test edilmesi için de farklı yöntemler bulunur; ki-kare testi, kolmogorov-smirnov testi, anderson-darling testi, Shapiro-wilk testi gibi.
*** Kovaryans ifadesi:iki değişkenin, birbiri ile ne derece uyumlu değiştiğini ifade eden bir kavramdır. İki değişken için hesaplandığından, matris şeklinde ifade edilir (2’li ilişkiler tablosu). Kabaca, beklenen değer ile gözlemlenen değer (ne bekliyorduk ne oldu) arasındaki farkından yola çıkarak hesaplanır.
…………………………….
Bu yazı, Yapısal Eşitlik Modeli’nin programlama aşamasından bahsetmemektedir, sadece modelin uygulama alanına örnek vermek adına, yayınlanmış bir makaleyi anlatmaktadır. Ayrıca Faktör Analizi konusuna bu yazıda girilmemiştir. Bunları, yazının bir eksikliği olarak aklınızda tutunuz lütfen.
Umarım yine de faydalı olmuştur.
İlerleyen günlerde, R’da Yapısal Eşitlik Modelinin uygulanması üzerine ve Yapısal Eşitlik Modeli ile nedensellik ilişkisi üzerine yazı eklemeyi planlıyorum.
……………………………..
Evla